+91-9401026297
annscollege2004@gmail.com
UGC Disclosure
Quick Access
Pay Fees
Admission Rules
Career Planning
eCare Login
Home
About Us
About College
Aims and Objectives
Founders
Patron
Core Values
College Emblem
Vision and Mission
Founding Society
Institutional Distinctiveness
Best Practice
Act & Statues Or MoA
Affiliation
Accreditation Ranking Status
Recognition & Approval
Annual Report
Annual Accounts
Institute Developmant Plan
Mentoring
Timings
Uniform
AISHE
Administration
Manager’s Message
Principal’s Message
General Secretary’s Message
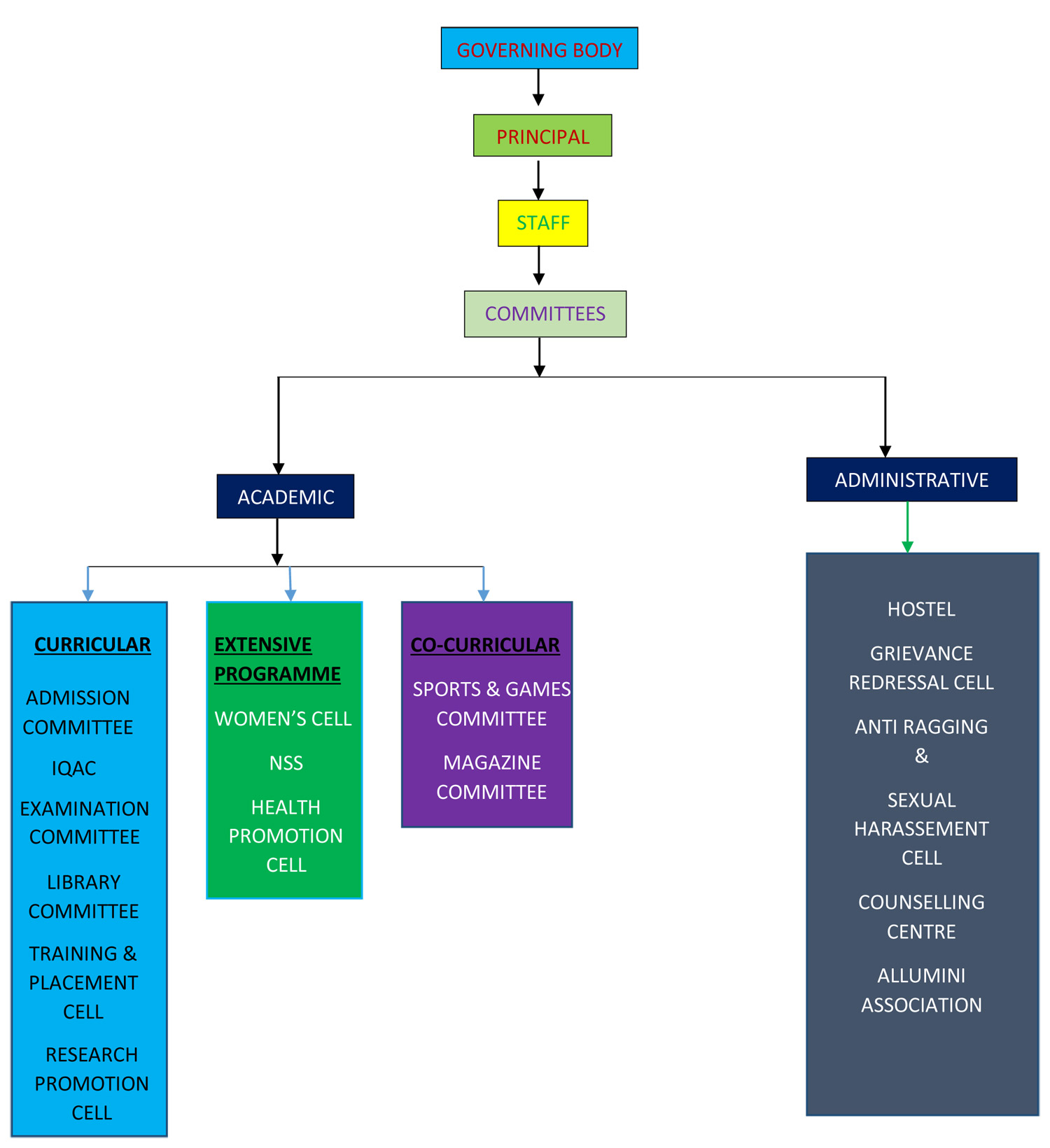
Administrative Chart
College Governing Body
College Committee Members
Student Council
Teaching Staff
Non-Teaching Staff
Academic Leadership(HOD)
Finance Officer
Chief Vigilance Officer
Ombudperson
Academics
Details Of Academic Programmes
Course
Syllabus
Departments
IQAC
List Of Recognized Programmes
Statues And Ordinances Pertaining To Academic Examinations
Examination and Promotion
Academic Calender/Annual Planner
College Handbook
Leave Rules
Academic Collaborations
Achievements
Admissions & Fee
Prospectus
Admission Process Guidelines
Admission Notifications
Fee Structure & Refund Policy
Examination
Controller Of Examination
Exam Notification
Exam Routine
Exam Seating Arrangement
Result Analysis
Feedback Analysis
Student Survey
Campus Life
Infrastructure
Computer Center
ICT Facilities
Hostel Facilities
Health Facilities
Social Work/NSS/NCC
Sports Activities
Career Counselling & Placement Cell
Student Grievance Redressal (SGRC)
Women's Grievance Cell
Anti-Ragging Cell
Equal Oportunity Cell
Socio Economically Disadvantaged Group Cell
Internal Complaints Committee
Club Activities
Facilities For Differently Abled
Alumni
Alumni Office Bearers
Alumni Meet
Alumni Registration
Alumni Acheivements
Information Corner
RTI : Central Public Information Officers & Appalete Authority
Circulars & Notices
Announcements
Bi-Monthly Newsletters
Job Openings
Reservation Roaster
Study In INDIA
Library
About Library
Library Norms
Delnet
Gallery
Photo Gallery
Video Gallery
Media Gallery
Class Group Photograph
Staff & Department Photograph
Annual E-Magazine
Contact
Reach Us
Write Us
UGC Disclosure
Administrative Chart
Facebook
X
Instagram
Gmail
Youtube